# 汇总表格
| 校区 | 建筑名称 | 用地面积 | 建筑面积 | 佐证资料 |
|---|---|---|---|---|
| 西土城校区 | 主楼 | 24910平方米 | 《北 京 邮 电 大 学 校 史(1955-2005)》 | |
| 西土城校区 | 教三楼 | 41588平方米 | ||
| 西土城校区 | 老食堂 | 6730平方米 | 《北 京 邮 电 大 学 校 史(1955-2005)》北京邮电大学供应商服务平台 - 北京邮电大学西土城校区学生餐厅及校医院改造工程监理(BUPT-FWJCZB-22005)采购公告 (opens new window) | |
| 西土城校区 | 新食堂 | 7461平方米(单层:1514) | 施工许可信息 (opens new window)北京邮电大学供应商服务平台 - 北京邮电大学风味餐厅合作服务单位选取项目公开遴选公告 (opens new window) | |
| 西土城校区 | 北邮体育馆 | 13200平方米 | 58期第一版:北邮体育馆探秘_北邮研究生报_新浪博客 (opens new window) | |
| 西土城校区 | 图书馆 | 15500平方米 | 北京邮电大学图书馆-本馆概况 (opens new window) | |
| 西土城校区 | 科学会堂 | 3855平方米 | 北京邮电大学科学会堂综合改造工程(一期)施工招标公告-北京邮电大学 (opens new window) | |
| 西土城校区 | 学生六公寓 | 2560平方米 | 14060平方米 | 北京教育年鉴2004 |
| 西土城校区 | 学生八公寓 | 18880平方米 | 《北 京 邮 电 大 学 校 史(1955-2005)》 | |
| 西土城校区 | 学生十公寓 | 42404平方米 | 校领导视察新建学生宿舍和新建科研大楼-北京邮电大学 (opens new window) | |
| 西土城校区 | 新科研楼 | 38677.74平方米 | 校领导视察新建学生宿舍和新建科研大楼-北京邮电大学 (opens new window) | |
| 西土城校区 | 校医院 | 4261平方米 | 医院示意图-医院示意图-北京邮电大学校医院 (opens new window) | |
| 西土城校区 | 北邮科技酒店 | 17000平方米 | 北邮科技大厦-欢迎访问! (opens new window) | |
| 沙河校区 | 教学实验综合楼 | 14950平方米 | 35500平方米 地上建筑面积:26300平方米 地下建筑面积:9200平方米 | 北京邮电大学沙河校区 - 中国学校规划与建设服务网 (opens new window) |
| 沙河校区 | 图书馆 | 17126平方米 | 36700平方米 地上建筑面积:29500平方米 地下建筑面积:7200平方米 | 北京邮电大学沙河校区 - 中国学校规划与建设服务网 (opens new window) |
| 沙河校区 | 食堂及学生活动中心综合楼 | 19560平方米 | 32434平方米 地上建筑面积:26961.9 地下建筑面积:5472.1 | 北京邮电大学沙河校区 - 中国学校规划与建设服务网 (opens new window) |
| 沙河校区 | 教室楼S1、实验楼S2S3 | 14950平方米 | 40000平方米 地上建筑面积:39040 地下建筑面积:960 | 北京邮电大学沙河校区 - 中国学校规划与建设服务网 (opens new window) |
| 沙河校区 | 教室楼S1 | 10000平方米 | 施工许可信息 (opens new window) | |
| 沙河校区 | 实验楼S2、S3 | 30000平方米 | 北京邮电大学沙河校区实验楼S2、S3项目正式复工 (opens new window) | |
| 沙河校区 | 宿舍I区 | 43500平方米 | 施工许可信息 (opens new window) | |
| 沙河校区 | 宿舍II区 | 55328平方米 | 北京市建设工程信息网 (opens new window) | |
| 沙河校区 | 宿舍III区 | 20836平方米 地上六层:20271平方米 地下一层:565平方米 | 北京邮电大学沙河校区宿舍三区实现开工建设 (opens new window) | |
| 沙河校区 | 南区食堂 | 13105平方米地上三层:7100平方米地下两层:6005平方米建筑高度:21.35米 | 北京邮电大学沙河校区一期南区食堂建设项目施工招标资格预审公告-北京邮电大学 (opens new window) | |
| 沙河校区 | 系统科学科研楼 | 16700平方米地上五层:9500平方米地下两层:7200平方米建筑高度:23.95米 | 北京邮电大学沙河校区一期系统科学科研楼建设项目施工招标资格预审公告-北京邮电大学 (opens new window) | |
| 沙河校区 | 网络空间安全科研楼 | 15883平方米地上五层:10000平方米地下两层:5883平方米建筑高度:23.95米 | 北京市公共资源交易服务平台 (opens new window) | |
| 沙河校区 | 学院楼Ⅱ | 21592平方米地上五层:12300平方米地下两层:9293平方米建筑高度:23.95米 | 北京市公共资源交易服务平台 (opens new window) | |
| 沙河校区 | 快递服务站 | 244.8平方米 | 北京邮电大学沙河校区快递服务站正式启用-北邮要闻-北京邮电大学 (opens new window) | |
| 沙河校区 | 公共教学楼 | 45450平方米 地上五层:24950平方米 地下两层:20500平方米 | 北京邮电大学沙河校区一期公共教学楼全过程审计服务项目采购公告 (opens new window) | |
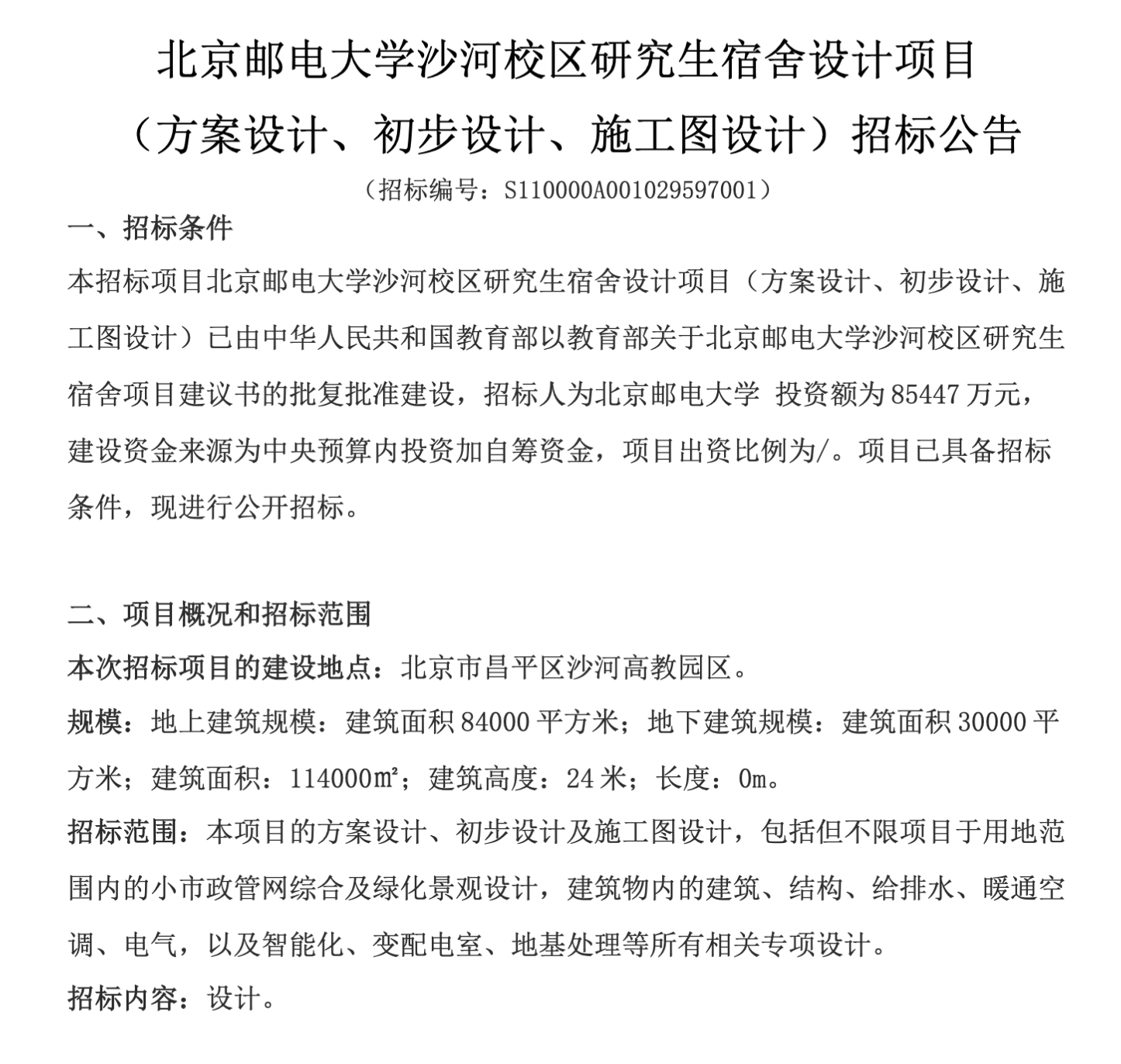
| 沙河校区 | 研究生宿舍 | 建筑面积:114000㎡;建筑高度:24米;地上建筑规模:建筑面积84000平方米;地下建筑规模:建筑面积30000平方米 | 北京邮电大学供应商服务平台 - 北京邮电大学沙河校区研究生宿舍设计项目(BUPT-FWXCZB-22020)采购公告 (opens new window) | |
| 北师大 | 图书馆 | 73669.29 平米 地上二十三层:56795.49 平米 地下两层:16873.80 平米 建筑总高97.8米 | “北京师范大学教学办公楼”通过北京市建筑业新技术应用示范工程验收 (opens new window) |
# 图片考据(以防网页失效)
北京邮电大学沙河校区一期图书馆建设项目-全国建筑市场监管公共服务平台 (opens new window)
北京邮电大学沙河校区一期南区食堂建设项目-全国建筑市场监管公共服务平台 (opens new window)
北京邮电大学沙河校区一期网络空间安全科研楼、学院楼Ⅱ和系统科学科研楼项目
-全国建筑市场监管公共服务平台 (opens new window)
